Welcome to the Path to Automation. This six-part series of short, practical articles aims to help your organisation get ready to tackle the ever-increasing number of requests your agents are dealing with on a day-to-day basis – hopefully, by automating them.
In this series, we won’t be providing a generic list of items that are frequently automated. Instead, we’ll be diving into what items you should automate, how to decide that, and how to go about the implementation.
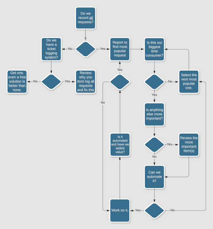
The high-level decision-making process we we’ll be following can be seen in this flow diagram:

Each of the six parts of the series will cover the key stages and the basic questions and principles you need to be aware of to begin your automation journey.
The short articles will be as follows:
- The ‘best’ requests to automate
- What is automation? And where do we start?
- We’re ready. Now what?
- Is time saved the only consideration?
- We’ve picked one. What do we do next?
- It’s automated. What’s next?
We hope you find this useful. If you do, please get in touch for a no-strings chat about how we can help your organisation reap the benefits of automation.


