I wanted to shine a bit of a spotlight on one of the features that really sets apart the difference between a Virtual Agent and a Chatbot.
The support structure in most organisations allows first-line support agents to handle simple, well-defined issues in high quantity, with a high degree of confidence and minimal resources. More complex or sensitive issues are referred to specialists in second and third-line support positions. Knowing how and when to escalate is all part of providing excellent customer service.
In the support structure, Virtual Agents like Kia straddle self-service and first-line support. As such, it’s important that they too know how and when to hand off to a colleague who is better equipped to provide the assistance required.
There are several good reasons for escalating or handing off to a human colleague. It’s not always appropriate for the virtual agent to attempt to handle sensitive subjects, such as concerns for colleagues or fellow student’s well-being, or asking for advice on complaints. Virtual Agents are able to perform natural language analysis to detect frustration in the tone of the person they’re supporting, which can help identify candidates for a hand-off.
Kia makes use of a number of features to make this hand-off as smooth as possible for both the end-users and the support agents…
Kia can identify end-users who need to discuss sensitive topics by identifying keywords and variations of them and will also identify conversations where the end-user has not received the help they were looking for.

Kia will always ask before referring the end-user to a human colleague, and, being native to Microsoft Teams, can offer a contact method to suit the individual.

Whether the end-user requests a video or text chat, the hand-off integrates with both the Service Management tool and Microsoft Team’s user-presence features to ensure a suitable, and available member of staff is provisioned to take over the support experience.

Tight integration logic for trouble-free handoffs
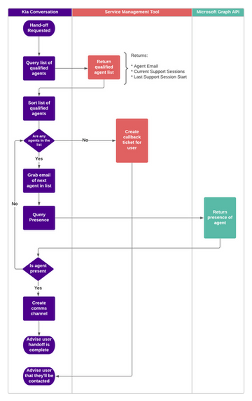
To give a bit more of an in-depth view into how Kia hands-off to a human agent, here’s a flowchart from the original development documentation followed by a description of how it all fits together.

To delve deeper into the features of Kia and to arrange a full demo of it’s capabilities, please Contact Us


